Masjid Daerah Putatan
LAMAN UTAMA
(current)
WARGA MASJID DAERAH PUTATAN
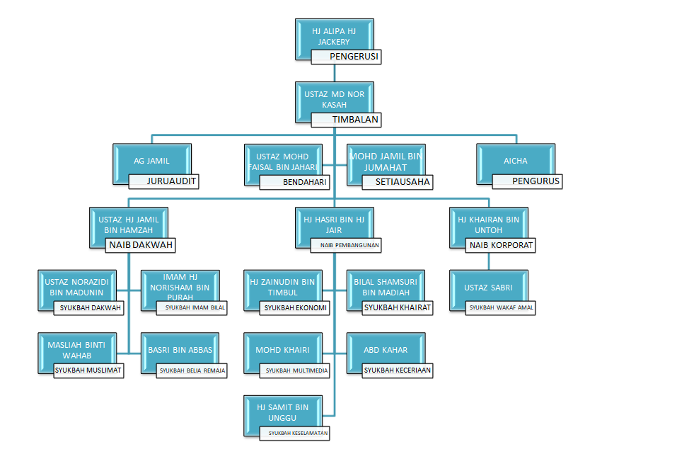
AJK MASJID
INFORMASI
HUBUNGI KAMI
MAKLUM BALAS
(current)
AJK MASJID
footer.html